民政部办公厅关于印发精神卫生福利机构新冠肺炎疫情防控指南(第五版)的通知
民政部网站 2022-09-26
民政部办公厅关于印发精神卫生福利机构新冠肺炎疫情防控指南(第五版)的通知
民办函〔2022〕59号
各省、自治区、直辖市民政厅(局),新疆生产建设兵团民政局:
为贯彻落实国务院应对新型冠状病毒肺炎疫情联防联控机制综合组《新型冠状病毒肺炎防控方案(第九版)》要求,现对此前印发的《精神卫生福利机构疫情防控工作指南(第四版)》进行了优化调整,形成了《精神卫生福利机构新冠肺炎疫情常态化防控指南》(第五版)、《所在地出现本土确诊病例的精神卫生福利机构新冠肺炎疫情防控指南》(第五版)。
精神卫生福利机构人员密集,一旦有感染者传入极易造成聚集性疫情,发生重症风险高,疫情处置难度大。各地要深刻认识当前疫情防控的严峻复杂形势,切实提高政治站位,始终坚持“外防输入、内防反弹”总策略,落实“早发现、早报告、早隔离、早治疗”措施。精神卫生福利机构所在地发生本土疫情后,应在第一时间启动相应防控措施,报请同级联防联控机制同意,对本行政区域内动态适用精神卫生福利机构两个防控指南直接作出整体部署,做到精准防控,最大程度保护机构内服务对象的生命安全和身体健康。
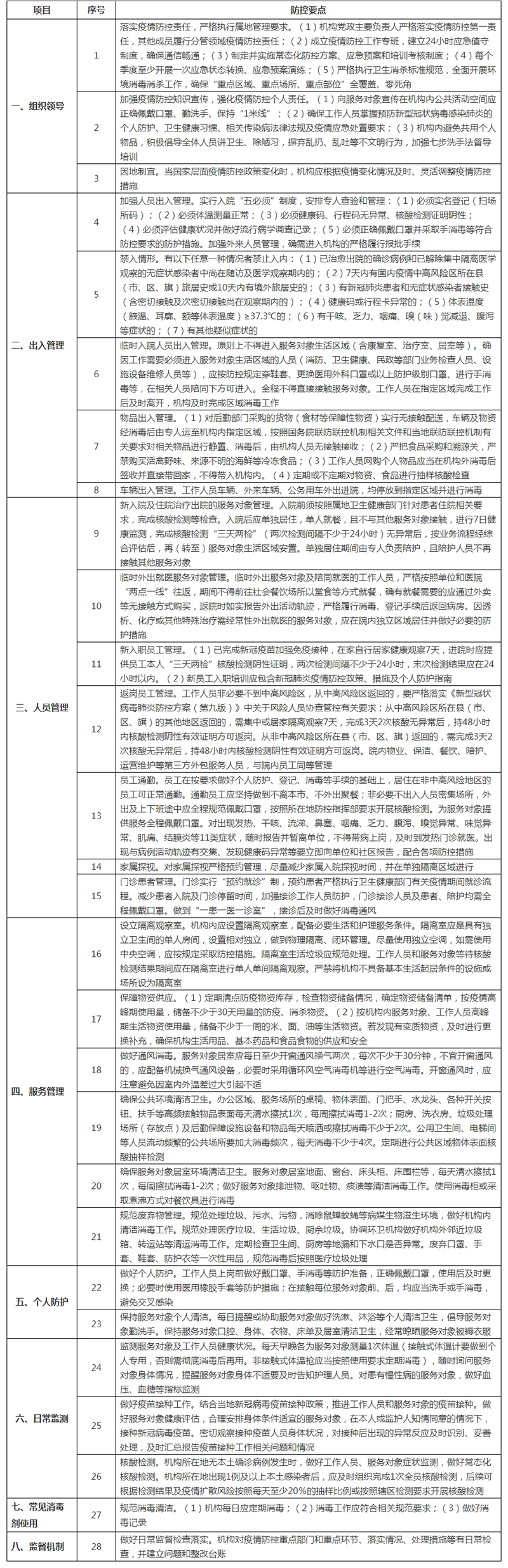
附件:1.精神卫生福利机构新冠肺炎疫情常态化防控指南(第五版)
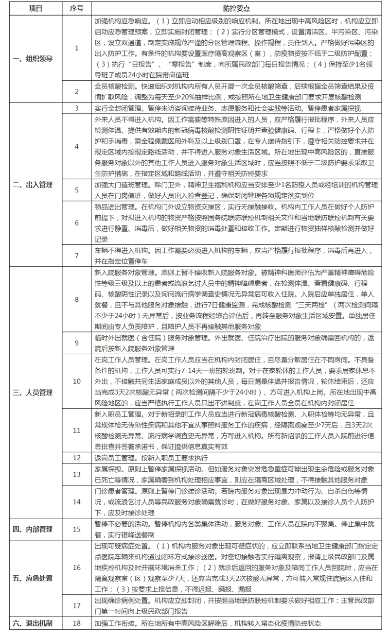
2.所在地出现本土确诊病例的精神卫生福利机构新冠肺炎疫情防控指南(第五版)
民政部办公厅
2022年9月16日
附件1
精神卫生福利机构新冠肺炎疫情常态化防控指南(第五版)

附件2
所在地出现本土确诊病例的精神卫生福利机构新冠肺炎疫情防控指南(第五版)
