国务院关于在自由贸易试验区暂时调整实施有关行政法规规定的通知
中国政府网 2020-01-22
国务院关于在自由贸易试验区暂时调整实施有关行政法规规定的通知
国函〔2020〕8号
各省、自治区、直辖市人民政府,国务院各部委、各直属机构:
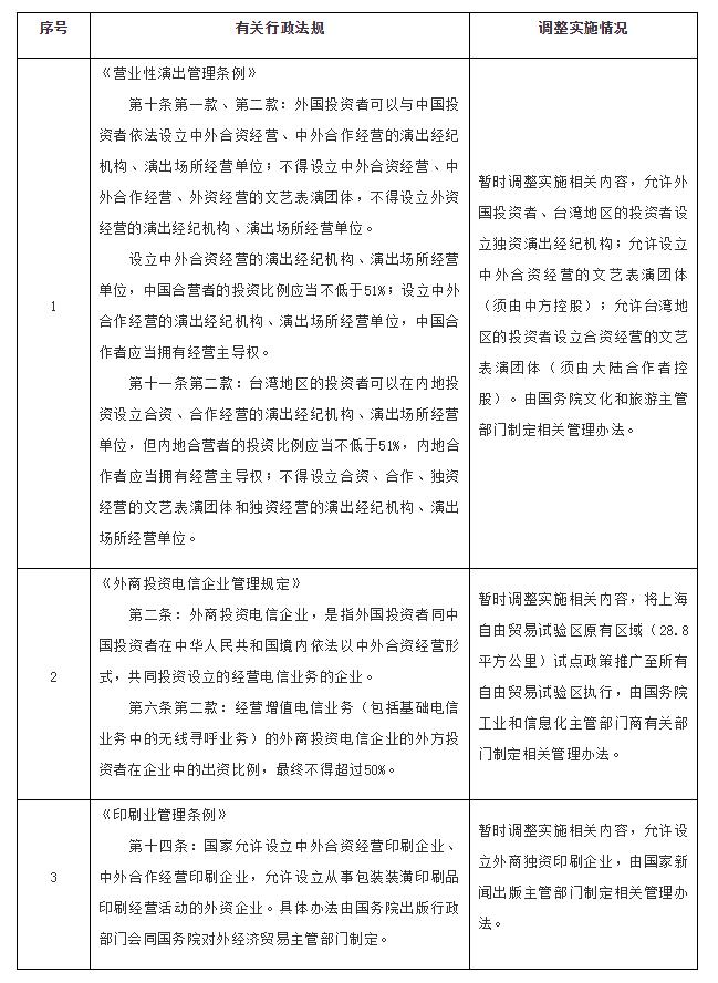
为保障自由贸易试验区有关改革开放措施依法顺利实施,国务院决定,在自由贸易试验区暂时调整实施《营业性演出管理条例》、《外商投资电信企业管理规定》和《印刷业管理条例》3部行政法规的有关规定(目录附后)。
国务院有关部门和上海市、广东省、天津市、福建省、辽宁省、浙江省、河南省、湖北省、重庆市、四川省、陕西省、海南省、山东省、江苏省、广西壮族自治区、河北省、云南省、黑龙江省人民政府要根据上述调整,及时对本部门、本地区制定的规章和规范性文件作相应调整,建立与试点要求相适应的管理制度。
根据自由贸易试验区改革开放措施的试验情况,本通知内容适时进行调整。
附件:国务院决定在自由贸易试验区暂时调整实施有关行政法规规定目录
国务院
2020年1月15日
(此件公开发布)
附件
国务院决定在自由贸易试验区暂时调整实施有关行政法规规定目录
